[设为首页] [加入收藏]
举报电话:12388
新闻投稿邮箱:yzlzwtg@163.com
网站首页
信息公开
新闻中心
监督举报
工作之窗
廉政教育
党纪法规
精彩专题
领导机构
组织机构
工作程序
工作报告
监督曝光
审查调查
巡视巡察
其他
县市区信息公开
头条新闻
永州要闻
一线快报
时政消息
举报指南
我要举报
信访举报
投稿信箱
四风调查
党风政风
纪律审查
队伍建设
廉政评谈
廉政视频
教育基地
家规家训
清风文苑
廉文月读
党内法规制度
国家法律法规
当前位置:
首页
>
新闻中心
>
永州要闻
> 正文
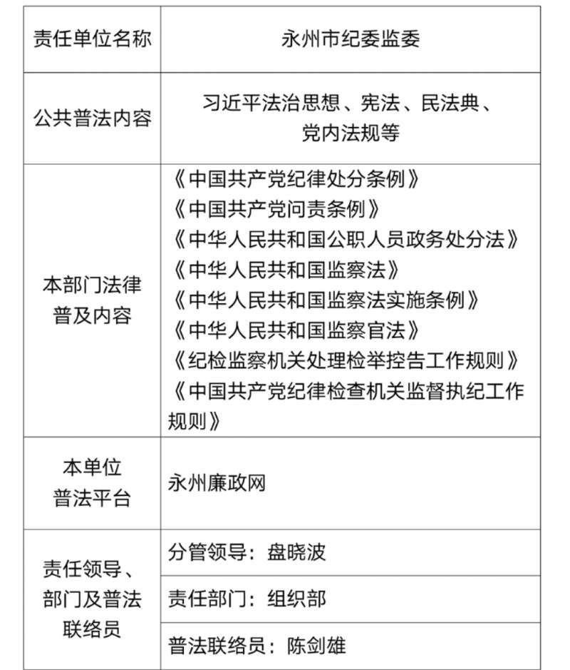
永州市纪委监委2021年度普法责任清单
发布时间:2021-11-08 10:46:01
来源:永州廉政网
编辑:唐雅楠
阅读更多
来源:永州廉政网
编辑:唐雅楠
上一篇:
为群众办事却想着收好处费......这个干部栽跟头了
下一篇:
纪法微课堂 | 党员干部网络行为“十条戒律”
相关文章
三湘风纪 | 永州:“攥指成拳”释放基层监督新动能
(2024-11-15)
公开遴选 | 欢迎大家报考永州市纪委监委……
(2024-08-05)
湖南省永州市道县万家庄街道办事处综合执法大队副大队长陈贺接受审查调查
(2024-07-31)
既督又战,永州纪检监察干部积极投身抗汛一线……
(2024-06-26)
湖南省永州市新田县大坪塘镇社会事业综合服务中心管理九级职员陈国兵接受审查调查
(2024-06-24)
热点排行
1
湖南省永州市宁远县人大常委会党组成员、副主任毛永接受审查调查
2
为民办实事、集中整治、监督检查……永州纪检监察干部这样履职!
3
毛伟明在永州调研
4
朱洪武在市信访接待中心接访时强调 带着感情和责任做细做实信访工作
5
《中国纪检监察报》、中央纪委国家监委网站宣传推介我市产业园区“镜鉴”以案促改工作
6
集中整治、为民办实事、审查调查……永州纪检监察干部这样履职!
7
三湘风纪 | 永州:“攥指成拳”释放基层监督新动能
8
全国普法先进!永州市纪委监委获通报表扬……
9
张迎春:发挥特色优势 强化“五提”举措 全面推动经济社会高质量发展
10
湖南省南津渡水力发电有限公司总经理李建红、原总经理罗广林接受审查调查